Latest Innovations
Albumin-recruiting lipid nanoparticle potentiates the safety and efficacy of mRNA vaccines by avoiding liver accumulation
21 August 2025
Dimethyldioctadecylammonium Bromide
N,N,N-Trimethyl-2,3-bis(oleoyloxy)propan-1-aminium chloride
(R)-2,3-Bis(stearoyloxy)propyl (2-(trimethylammonio)ethyl) phosphate
(R)-2,3-Bis(oleoyloxy)propyl (2-(trimethylammonio)ethyl) phosphate
Sodium (R)-2,3-bis(tetradecanoyloxy)propyl (2,3-dihydroxypropyl) phosphate
Sodium (R)-2,3-bis(palmitoyloxy)propyl (2,3-dihydroxypropyl) phosphate
1,1'-((2-(4-(2-((2-(Bis(2-hydroxydodecyl)amino)ethyl)(2-hydroxydodecyl)amino)ethyl)piperazin-1-yl)ethyl)azanediyl)bis(dodecan-2-ol)
(Z)-(R)-3-(Phosphonooxy)propane-1,2-diyl dioleate sodium salt
The arrival of mRNA vaccines has marked a watershed moment for cancer therapy and infectious-disease prevention. Lipid nanoparticles (LNPs), the core delivery vehicles for these vaccines, demonstrated revolutionary value during COVID-19 vaccine development. Yet conventional polyethylene-glycol-conjugated LNPs (PEG-LNPs) still exhibit pronounced hepatic accumulation after intramuscular injection, incurring risks of hepatotoxicity and heightened immunogenicity that hinder further advances in oncology and prophylaxis. Optimizing the delivery system has therefore become the central challenge for improving vaccine safety and efficacy.
On 1 August 2025, a collaborative study by Professor Guocan Yu’s group (Department of Chemistry, Tsinghua University), Professor Xiaoyuan Chen’s group (National University of Singapore) and Professor Gong Cheng’s group (School of Basic Medical Sciences, Tsinghua University) published in Nature Materials introduces an albumin-recruiting LNP technology (EB-LNP). By “hitchhiking” on the endogenous transport protein albumin, the platform completely re-routes mRNA trafficking, delivering unprecedented gains in potency and safety and opening a new era for next-generation vaccines [1].
Molecular design of EB-LNP: from “passive accumulation” to “active navigation”
Current mRNA vaccines predominantly employ PEG-LNP as the delivery vector. Although the surface polyethylene glycol (PEG) layer prolongs systemic circulation, it introduces two fundamental liabilities—pronounced hepatic accumulation and the risk of an immunogenic storm. Enhancing efficacy requires dose escalation, yet higher doses exacerbate hepatotoxicity and immunogenicity, trapping conventional LNP in a vicious cycle. The research team constructed a library of ionizable lipids with albumin-binding capacity to replace traditional PEGylated lipids, identified an Evans-blue-modified EB-lipid as the lead candidate, and developed the lymph-node-targeting EB-LNP delivery system.
Schematic diagram of PEG-LNP and EB-LNP compositions
Its innovations manifest in three dimensions:
1. Bio-corona re-engineering: lymph-node targeting
AB-lipids anchored on the LNP surface dynamically adsorb serum albumin via hydrophobic interactions, forming a distinctive protein corona. Driven by oncotic pressure, the albumin–LNP complex is transported through the lymphatic system and accumulates preferentially in lymph nodes.
Conjugation strategies for AB-lipids and albumin-LNP complexes
2. Lipid composition optimization: balancing stability
AB19-lipid exhibits excellent solubility, making it the most promising substitute for conventional PEG-lipid. To further enhance the colloidal stability of AB19-lipid, a tetraethylene glycol linker was incorporated to synthesize EB-lipid. EB-LNP formulated with 2.70 wt % EB-lipid affords optimal stability, mRNA encapsulation efficiency and lymphatic drainage.
In vivo bioluminescence imaging and quantitative analysis of mice after intramuscular injection of EB-LNP@mRNALuci formulations containing varying EB-lipid contents
3. Size and surface-charge modulation: preventing mRNA leakage
Upon loading with mRNALuci, EB-LNP exhibits an average diameter of ~110 nm, conferring the enhanced permeability and retention (EPR) effect advantageous for tumour therapy. Both empty and mRNA-loaded particles retain a negative zeta potential, ensuring sustained biocompatibility and low cytotoxicity.
Average particle size and zeta potential of EB-LNP and PEG-LNP in the presence or absence of mRNALuci
Mechanism of action of EB-LNP
1. Targeted trafficking pathway: lymph-node enrichment
Traditional PEG-LNP, owing to its PEG-lipid content, enters systemic circulation via intramuscular blood vessels and accumulates in the liver, whereas EB-LNP recruits albumin and becomes enriched within lymph nodes.
Sites of accumulation for PEG-LNP and EB-LNP
2. Enhanced cellular uptake: dendritic-cell internalization
PEG-LNP is internalized by hepatocytes via low-density-lipoprotein receptors, leading to hepatic accumulation; in contrast, EB-LNP is internalized by dendritic cells (DCs) through multiple albumin receptors, thereby circumventing this drawback.
Routes of cellular internalization for PEG-LNP and EB-LNP
3. Activation of host immune responses
EB-LNP-based mRNA vaccines (EB-Vax) stimulate dendritic-cell (DC) maturation, eliciting robust cellular and humoral immunity. They further promote antigen cross-presentation mediated by DCs through major histocompatibility complex molecules (MHC-I and MHC-II), activating CD8+ T-cell and CD4+ T-cell responses. This confers exceptional antitumour and antiviral efficacy while avoiding the immune storms associated with traditional PEG-LNP.
The mechanism by which EB-Vax stimulates DC maturation and immune responses
In Vivo Efficacy Evaluation
1. Potent Antitumor Immune Responses
In the B16-OVA melanoma mouse model, EB-Vax significantly prolonged survival and delayed tumor progression compared to PEG-Vax. Flow cytometry (FCM) and ELISA assays further confirmed that EB-Vax effectively promoted the proliferation and differentiation of T lymphocytes while enhancing the secretion of antitumor-related cytokines. These results demonstrate that EB-LNP-based mRNA vaccines exhibit superior antitumor immune efficacy over traditional PEG-LNP formulations, a finding further validated in HPV-associated tumor models.
Antitumor Immune Responses in the B16-OVA Melanoma Model
2. Breakthrough Antiviral Efficacy
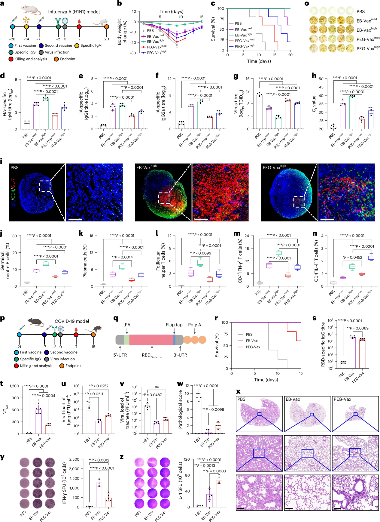
In the H1N1 influenza model, EB-Vax immunization enhanced antibody titers in both serum and lymph nodes, with vaccinated mice exhibiting minimal weight loss and significantly prolonged survival following viral challenge, confirming its safety and efficacy. Further analysis by ELISA, immunofluorescence staining, and flow cytometry revealed elevated levels of IgM/IgG antibodies, germinal center B cells, plasma cells, and follicular helper T cells. EB-Vax also demonstrated effective antiviral activity against the SARS-CoV-2 Omicron variant. These findings indicate that EB-Vax confers protection against H1N1 through potent B cell activation and induces durable protective immunity.
Humoral Immune Responses in the H1N1 Influenza Model
Future Perspectives: Paradigm Shift for Next-Generation Vaccine Development
This study establishes a novel paradigm of "reprogramming endogenous transport pathways for targeted delivery" with far-reaching implications:
1. Personalized Vaccine Development
By exchanging targeting ligands (e.g., anti-PD-L1 antibodies, integrin αvβ3), EB-LNP can be rapidly adapted to tumor neoantigens or pathogen-specific antigens, ushering in the era of precision vaccines.
2. Gene Editing and Protein Replacement Therapy
EB-LNP's minimal liver accumulation makes it an ideal vector for gene-editing tools such as CRISPR-Cas9, avoiding the risk of hepatocyte genomic damage associated with conventional LNPs.
3. Global Health Equity
The low-dose requirement and high stability of EB-LNP make it suitable for developing vaccines against tropical infectious diseases (e.g., malaria, dengue), providing technological support to address global health disparities.
Conclusion
EB-LNP, through its albumin-mediated lymphatic targeting strategy, has successfully resolved the hepatic accumulation issue inherent to conventional LNPs, establishing new benchmarks for mRNA vaccine safety and efficacy. With its modular design and versatile potential, EB-LNP is poised to drive breakthroughs in cancer immunotherapy and infectious disease prevention, while heralding the advent of precision delivery medicine. This technology demonstrates particularly promising applications in universal influenza vaccines, personalized cancer vaccines and lymphatic system-targeted therapies.
To support EB-LNP technology research and translation, Ambeed offers premium lipid products.
Recommended Products:
AB19-lipid,3052164-82-3,A2953665
EB-lipid, 3052164-53-8,A2953667
References
[1]Feng, Y., Tai, W., Huang, P. et al. Albumin-recruiting lipid nanoparticle potentiates the safety and efficacy of mRNA vaccines by avoiding liver accumulation. Nat. Mater. (2025).
